首页
初中
高中
音乐
美术
日语
俄语
体育与健康
小学课本
高中课本
1.风险(平均损失)_人教版高中数学选修4-9
温馨提示:1.风险(平均损失)_人教版高中数学选修4-9的图片如果出现 “进度条” 说明图片正在加载中,请耐心等候...,如果加载太久,请刷新一下页面重新加载。。。
声明:我们收集的教材来源于网络,所有版权都归相关出版社,如果冒犯您的权益,我们会进行相关处理。请广大使用者在使用过程中务必注意这一点。我们努力收集相关的教材只为自己提供便利,可能也为你提供方便。
Tags
初中
高中
音乐
美术
日语
俄语
下一篇
2.平均收益_人教版高中数学选修4-9
上一篇
一风险与决策的关系_人教版高中数学选修4-9
目录
封面_人教版高中数学选修4-9
扉页_人教版高中数学选修4-9
版权页_人教版高中数学选修4-9
编写人员_人教版高中数学选修4-9
主编寄语_人教版高中数学选修4-9
目录_人教版高中数学选修4-9
引言_人教版高中数学选修4-9
一风险与决策的关系_人教版高中数学选修4-9
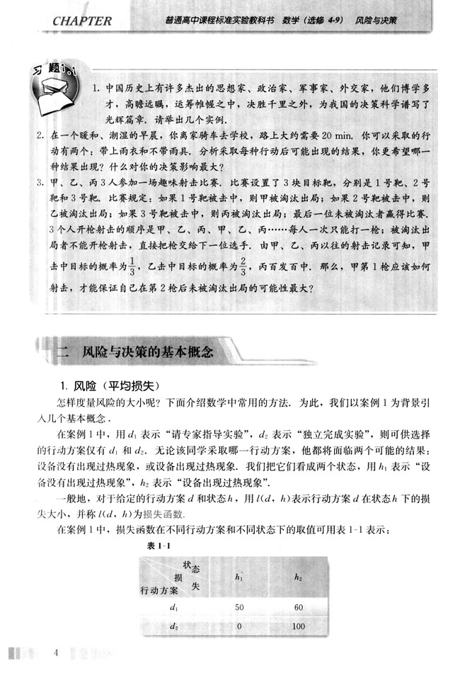
1.风险(平均损失)_人教版高中数学选修4-9
2.平均收益_人教版高中数学选修4-9
3.损益矩阵_人教版高中数学选修4-9
4.风险型决策_人教版高中数学选修4-9
探究与发现风险相差不大时该如何决策_人教版高中数学选修4-9
第二讲决策树方法_人教版高中数学选修4-9
第三讲风险型决策的敏感性分析_人教版高中数学选修4-9
初中课本
初中语文课本
初中数学课本
初中英语课本
初中物理课本
初中化学课本
初中思想品德课本
初中历史与社会课本
中国历史课本
中国地理课本
高中课本
高中语文课本
高中数学课本
高中数学B版课本
高中英语课本
高中物理课本
高中化学课本
高中思想政治课本
高中生物课本
高中历史课本
高中地理课本
中学课本
中学日语课本
中学俄语课本
中学音乐课本
中学美术课本
中学体育与健康课本